六盘水市保险行业协会|保险|协会
六盘水市保险行业协会
投诉中心:0858-8692779/8692228
保险合同调解委员会:
0858-8692228
保险消费者投诉维权: 12378
“保险赔过了,合同终止快一年了,泰康人寿不但在短时间内为我联系大医院专家就诊,还补贴了5000元的住宿费和交通费,这是我事前做梦也想不到的事。”提到保险,徐女士打心里为泰康人寿点1万个赞!

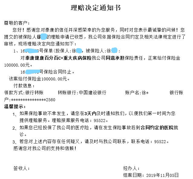
2019年末,徐女士在云南曲靖市第一人民医院确诊为肺癌。在医院确诊资料齐全后,泰康人寿六盘水中心支公司赔付了10万元重大疾病保险金后,合同也终止了。今年8月,徐女士想去四川华西医院复查,但是由于医疗资源紧张,短时间内能预约挂上号根本不可能,想要挂到心仪的专家号更是难上加难。泰康人寿的就医绿色通道服务徐女士是了解的,但是泰康人寿保险也赔过了,合同终止都快一年了,哪可能还会有额外服务!抱着尝试的心态,8月15日,徐女士向泰康人寿六盘水中心支公司求助。接到徐女士的求助后,六盘水中心支公司第一时间了解徐女士的情况和意愿,并立即请求总公司给予帮助。
8月26日,徐女士顺利走进了四川华西医院的专家门诊室,整个过程中泰康人寿安排专人陪诊,温馨优质的人性化服务让徐女士倍感温暖。徐女士表示:一定将我的经历、感受告诉身边每一位亲朋好友,让身边的每一个人都能拥有泰康人寿的保险,在需要帮助的时候时刻都能找到依靠。(供稿:李勇 单位:泰康人寿)