六盘水市保险行业协会|保险|协会
六盘水市保险行业协会
投诉中心:0858-8692779/8692228
保险合同调解委员会:
0858-8692228
保险消费者投诉维权: 12378
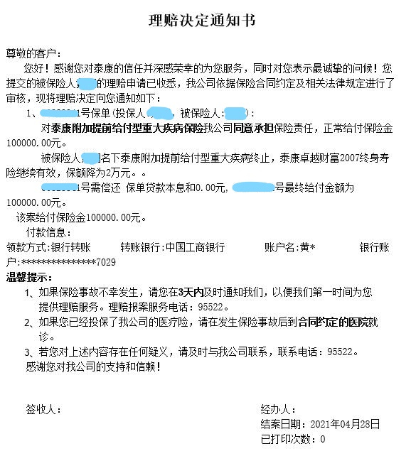
2021年4月28日,正躺在医院病床上治疗的黄女士收到了泰康人寿六盘水中心支公司10万元的保险赔偿金,这起理赔从申请到支付保险金全程不到40分钟。
4月22日,黄女士因身体不适入院治疗,被确诊为肺癌,急需治疗费用。4月28日,仍在外地治疗的黄女士向泰康人寿六盘水中心支公司电话报案,并将自己的病检报告单通过手机拍照传递给了泰康人寿六盘水中心支公司,不到40分钟,10万元的重大疾病保险金已经支付到了黄女士的账户上。

黄女士激动地说:“泰康人寿的快速理赔服务让我十分感动,解决了住院期间所需医疗费的燃眉之急,选择泰康真是选对了”。(供稿:李勇 单位:泰康人寿)